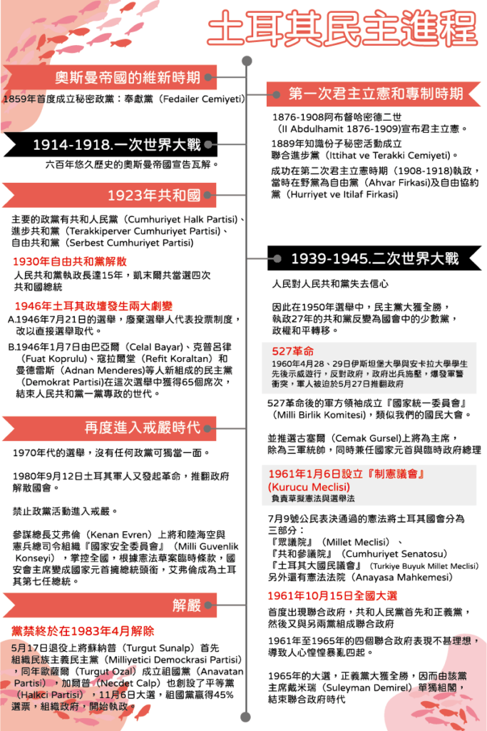
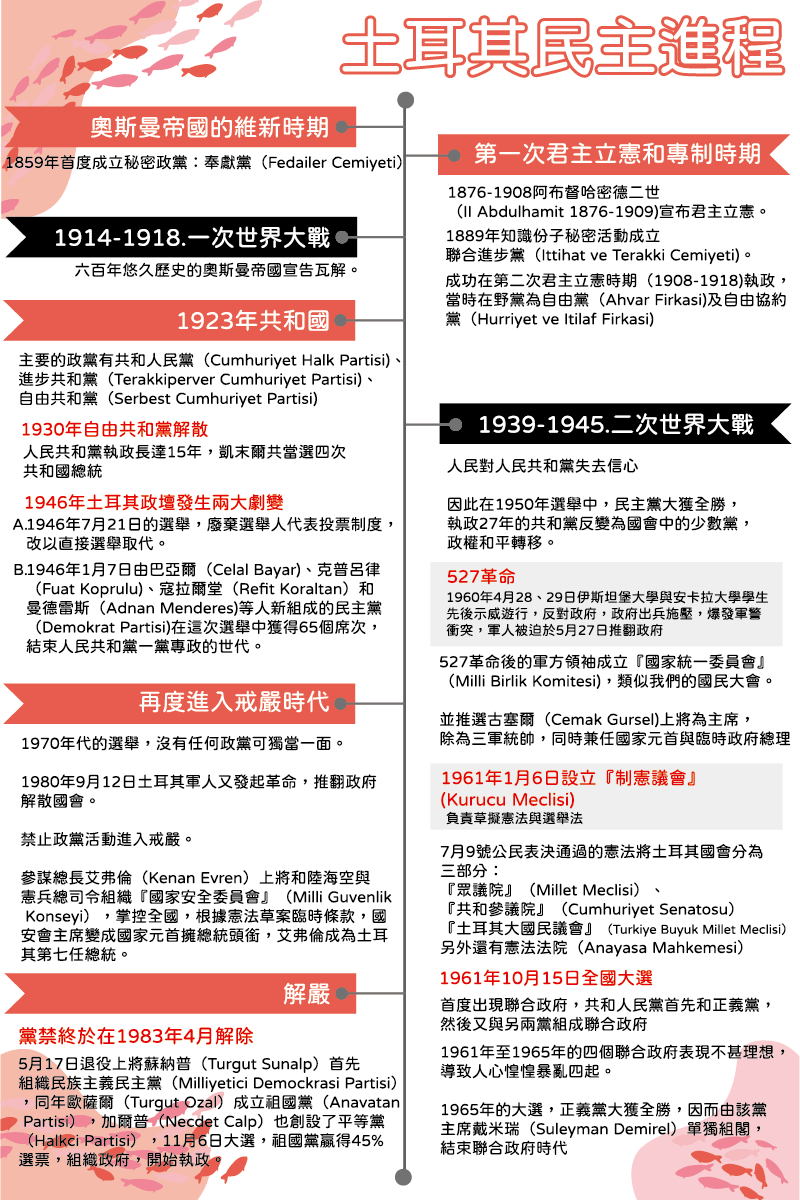
很多人還對土耳其有專制國家或是封閉的想像,今天就來跟大家簡單分享一下土耳其的政治進程。
從奧斯曼帝國的維新時期(如同清末有保皇黨、維新黨等等)就陸續有愛國志士,反對帝王的專制政治,在1859年首度成立秘密政黨:奉獻黨(Fedailer Cemiyeti)。但當然也是未能如願一展抱負就鋃鐺入獄了,政黨政治的正是開端時間應該拉長到1876-1908土耳其第一次君主立憲和專制時期,歐洲人稱這群有志之士為新奧斯曼人,他們成立了新奧斯曼黨,促使當時阿布督哈密德二世(II Abdulhamit 1876-1909)宣布君主立憲。但後來二世反悔,新奧斯曼又全都遭搜捕殘害。
之後1889年又有新一波知識份子秘密活動,於1889年成立聯合進步黨(Ittihat ve Terakki Cemiyeti)。該黨成功在第二次君主立憲時期(1908-1918)執政,當時在野黨為自由黨(Ahvar Firkasi)及自由協約黨(Hurriyet ve Itilaf Firkasi),民主萌芽之際又面臨一次世界大戰,內亂與外患,六百年悠久歷史的奧斯曼帝國宣告瓦解。
1923年開始共和國初期,主要的政黨有共和人民黨(Cumhuriyet Halk Partisi)、進步共和黨(Terakkiperver Cumhuriyet Partisi)、自由共和黨(Serbest Cumhuriyet Partisi)
共和人民黨
共和人民黨就是由國父凱末爾一手催生的政黨,當時國會成員多半是從地方愛國團體『安那多魯與魯美麗護權協會』出身,但是隨着人員擴編意見分歧,甚至出現反凱末爾的勢力,有鑑於此,凱末爾才決定成立一個更有力的政黨。
凱末爾透過辦報,號召群眾於1923年9月11日成立人民黨(Halk Partisi),隨着共和國建立又補上共和二字,共和人民黨提倡共和主義、民族主義、平等主義、政教分離、改革主義和國家經營主義,後來又宣布中間偏左強調平等主義。
共和國第一次於1927年10月15日召開黨代表大會,不過有趣的是他們認為這是第二次黨代表大會,他們眼中的第一次黨代表大會是在1919年4月11日召開的『西瓦斯會議』,值得一提的是凱末爾在第二次黨代表大會1927年10 月15-20日間發表長達六天的三十六小時演講。從簽訂蒙德羅斯停戰協定以來奧斯曼帝國的處境、解放戰爭、全民所遭受的共苦以及後來獲得的勝利,演講中將土耳其共和國託付給土耳其青年的「告青年同胞書」作收。
進步共和黨
由國會中的反對人士卡拉貝克爾(Kazim Karabekir)、哲別索依(Ali Cebesoy)、貝雷(Refet Bele)和艾伊美斯(Cafer Tayyar Egilmez)於1924年11月17日組成。該黨雖標榜民主,雖表明無宗教取向、尊重信仰自由,然卻極端討好無知虔誠的回教徒,又使人民反對政府,終導致東部地區1925年的暴亂。
土耳其政府一面派兵平亂;凱末爾總統同時頒佈了限制文字、言論,預防煽動的「維護治安法」(Takriri Sukun Kanunu),應就類似動員戡亂臨時條款那類戰時限制法令,東部暴動後於1925年五月底平定,並在6月3日宣布依維護治方法解散進步共和黨,進步共和黨員也因懷恨在心,對凱末爾行使刺殺行動,幸而未果。
自由共和黨
自由共和黨於1930年8月成立,主要是由凱末爾與共和人民黨的其他領導人物一手促成,希望發揮在野黨效果,達到政黨相互制衡,與人民共和黨不同的地方只有經濟主張,在經濟上自由共和黨主張自由主義,但後期被不肖黨員運用,以宗教為工具圖謀自身政治利益,又試圖以宗教恢復剛被廢除的宗教組織,因此創黨者不得已在1930年11月17日宣佈解散該黨。
1938年十月土耳其共和國成立十五週年,凱末爾重病,未能參加十五週年國慶,並於該年11月10日病逝於多爾馬巴賀切(Dolmabahce)皇宮。凱末爾逝世翌日由土耳其大國民議會選舉馬拉提亞(Malatya)省籍國會議員伊諾努Mustafa İsmet İnönü(下圖)為總統,伊諾努在1923年10月30日即凱末爾當選總統隔天,被任命為第一任總理,執政達十四年之久。凱末爾逝世後尤其接任總統,可見除凱末爾,伊諾努也對共和國影響至大。
![]()
新興民主成長時期
土耳其自1930年自由共和黨解散後,一直都由人民共和黨執政,長達15年之久,凱末爾共當選四次共和國總統,但在1946年土耳其政壇發生兩大劇變,一是1946年7月21日的選舉,廢棄了以往的選舉人代表投票制度,改以直接選舉取代。其二為1946年1月7日由巴亞爾(Celal Bayar)、克普呂律(Fuat Koprulu)、寇拉爾堂(Refit Koraltan)和曼德雷斯(Adnan Menderes)等人新組成的民主黨(Demokrat Partisi)在這次選舉中獲得65個席次,結束人民共和黨一黨專政的世代。民主黨標榜民主與自由,但同時也致力維護資產階級和地主的利益。
人民共和黨,告別獨領風騷
土耳其雖未參與二次世界大戰,但也無法置身事外,戰時物價飛漲民不聊生,戰後經濟也未能迅速好轉,人民對人民共和黨失去信心,因此在1950年選舉中,民主黨大獲全勝,執政27年的共和黨反變為國會中的少數黨,政權和平轉移。再後來1954年與1957年選舉亦勝選繼續執政。
527革命
共和黨的經濟政策標榜『國家經營主義』,民主黨則為『自由開放主義』。
一開始民主黨施政得當,靠着國內存底與馬歇爾計畫,持續恢復土耳其經濟,然後期則好高騖遠,導致外貿出現赤字,外匯短缺,土幣大貶而怨聲載道,1960年4月28、29日伊斯坦堡大學與安卡拉大學學生先後示威遊行,反對政府,政府出兵施壓,爆發軍警衝突,軍人被迫於5月27日推翻政府,拘捕當時總統巴亞爾與總理曼德雷斯及所有民主黨籍部長和國會議員。執政無方,政府無良,終將付出代價,總統巴亞爾、國會議長蔻拉爾堂、外交部長左爾魯和財政部長頗拉特康皆被判處死刑。僅前三人獲准執行,另十二人減輕為無期徒刑。
革命後的政治改革

Adil kullanım, Bağlantı
527革命後的軍方領袖成立『國家統一委員會』(Milli Birlik Komitesi),類似我們的國民大會。並推選古塞爾(Cemak Gursel)上將為主席,除為三軍統帥,同時兼任國家元首與臨時政府總理,與蔣中正角色雷同,並在5月30日首度召開內閣會議,此時黨派不再要緊,主要閣員來自國家統一委員會成員,另宣布解散國會,中止政黨活動,以1923年的憲法為藍本草擬臨時憲法,並賦予國家統一委員會制定法律與監督政府的權力。
1961年1月6日設立『制憲議會』(Kurucu Meclisi),負責草擬憲法與選舉法,以利早日還政於民,7月9號公民表決通過的憲法將土耳其國會分為『眾議院』(Millet Meclisi)、『共和參議院』(Cumhuriyet Senatosu)以及兩者聯合組成的『土耳其大國民議會』(Turkiye Buyuk Millet Meclisi)三部分,另外還有憲法法院(Anayasa Mahkemesi)。
首度組成聯合政府
1961年10月15日全國大選,由共和人民黨、共和主義農民民族黨(Cumhuriyetci Koylu Millet Partisi)和新成立的新土耳其黨(Yeni Turkiye Partisi)以及正義黨(Adalet Partisi)參選。最後選舉結果共和人民黨(眾議院172席,共和參議院33席)與正義黨(眾議院169席,共和參議院72席)獲勝。
新眾議院與共和參議院在安卡拉召開『土耳其大國民議會』,選舉國家統一委員會主席古塞爾為任期七年的總統,為土耳其第四任總統,古塞爾任命人民黨主席伊諾努為總理,不過因為人民黨在國會席次未過半,因此土耳其首度出現聯合政府,共和人民黨首先和正義黨,然後又與另兩黨組成聯合政府,雖聯合政府政局不甚穩定。但總算還政於民。
正義黨出線
1961年至1965年的四個聯合政府表現不甚理想,導致人心惶惶暴亂四起。1965年的大選,正義黨大獲全勝,因而由該黨主席戴米瑞(Suleyman Demirel)單獨組閣,結束聯合政府時代,但也開啟短暫繁榮新世代,正義黨在1963年又再度勝選,但民主開花之際即是混亂的開源,因為方向不明,意識形態主導,人心輿論炒作,極左與極右爭論不休。
再度進入戒嚴時代
1970年代的選舉,沒有任何政黨可獨當一面。1980年9月12日土耳其軍人又發起革命,推翻政府解散國會。禁止政黨活動進入戒嚴。參謀總長艾弗倫(Kenan Evren)上將和陸海空與憲兵總司令組織『國家安全委員會』(Milli Guvenlik Konseyi),掌控全國,根據憲法草案臨時條款,國安會主席變成國家元首擁總統頭銜,艾弗倫成為土耳其第七任總統。
黨禁解除
黨禁終於在1983年4月解除,但須經過國安會審核通過方能組成,5月17日退役上將蘇納普(Turgut Sunalp)首先組織民族主義民主黨(Milliyetici Demockrasi Partisi),同年歐薩爾(Turgut Ozal)成立祖國黨(Anavatan Partisi),加爾普(Necdet Calp)也創設了平等黨(Halkci Partisi),政黨活動又再度熱絡起來,11月6日大選,祖國黨贏得45%選票,組織政府,開始執政。
讀完之後是不是覺得和我們的民主進程很相近呢?至於現在土耳其的執政黨則是正義發展黨,是在2001年成立的新政黨,也許下週可以來介紹一下唷!民主不是一件簡單的事情,民主程度也雖然有自由之家的標準作為衡量,土耳其在那樣的規章下也許不是高度自由的國家,但其實相比之下,我覺得差異性較高的可能是新聞自由,政治上他們也會有暴動遊行等等的舉動,總之希望能讓大家也看到土耳其民主的進程,進而瞭解民主從來不是唾手可得的事情,有時候改變現狀是困難的,但是我們該做的應該是思考現在放眼未來,究竟怎樣才是對國家與世代更好的選擇,香港加油,台灣加油。
資料來源:吳興東教授〈土耳其共和國史〉






No Comments